NEW πŸ“—Story: Ice Cream ❌

Commonwealth Government

Part of the government series of articles.

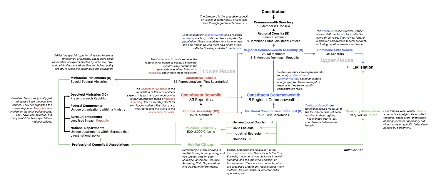
Government in Vekllei is a federal parliamentary directoral commonwealth uniting 83 island republics across the Atlantic and Caribbean. It is a sui generis state without direct precedence or comparison, built on consensus democracy and devolved administration across three tiers: a federal Commonwealth government, regional coordinators and sovereign republic assemblies.

Executive power sits with the Commonwealth Directory, a collegial body of paired offices, while legislative authority runs through representative chambers and quarterly referendums that give ordinary citizens a direct say in federal law. The political architecture is a consequence of history as much as design. Scattered across two oceans, with cultures running from Inuit communities to Forro West Africans, the system that emerged from the postwar years was less engineered than accumulated – a union of island communities held together by common ways of living rather than geography or race.

Constitutional Foundations #

Core Principles #

The Vekllei Constitution builds government around three ideas that distinguish it from conventional federal democracies.

  1. Consensus governance operates through paired executive offices at every level, with one man and one woman serving as a single political entity. These dual offices, called Consilia, must reach internal agreement before presenting unified positions upward. From municipal councils to the federal Directory, the premise is that better decisions come from negotiated consensus than from individual authority – and in practice this lends Vekllei decisionmaking a considered, sometimes frustratingly slow character.

  2. Concurrent sovereignty lets republics maintain autonomy while participating in a federal state. Each republic runs its own assembly and writes its own laws, provided they don’t contradict the federal constitution. The federal government holds most of the fiscal weight, but republics retain genuine control over local affairs.

  3. Devolved administration means federal ministries maintain local bureaus in each republic rather than directing everything from the centre. A ministry might set national education or healthcare standards, but implementation happens through republic-level bureaus adapted to local conditions and, in many cases, local languages.

Federal Structure #

The Commonwealth’s institutions are designed for consensus rather than competition. Westminster systems set government and opposition against each other across party lines; Vekllei’s nonpartisan democracy requires cooperation between governmental levels and regional interests instead. There are no parties to reward or punish, so political combat takes other forms – regional rivalries, factional disagreements within the Directory, and the slow war of attrition that accompanies any decision requiring broad social consensus.

Federal legislation passes through multiple filters: the Commonwealth Senate representing regional interests, the Confederal Ecclesia representing republic populations, and quarterly referendums representing citizens directly. Major changes require genuine national agreement rather than a parliamentary majority, which makes the system resistant to sudden shifts but also to necessary reforms.

Commonwealth Directory #

Executive Authority #

The Commonwealth Directory is Vekllei’s collective head of government, comprising 8 Consilia1 offices elected by the Regional Commonwealths. Each Consilia represents roughly ten republics, producing a federal executive of 16 people who must somehow present unified national leadership.

The process works through graduated consensus. Individual Consilia negotiate internally first, then present agreed positions to the broader Directory. Federal decisions require majority support from Consilia offices, but persistent minority dissent can trigger political crises requiring resolution through Regional Commonwealth intervention. This makes individual dominance nearly impossible – no single person can drive federal policy – while allowing the Directory as a whole to act decisively when genuine agreement exists. It reflects a deep suspicion of concentrated authority that runs through Vekllei’s constitutional thinking, born of colonial experience and the postwar reconstruction years.

Powers of the Directory include:

  • Federal executive authority and administrative oversight
  • Appointment of ministry leadership and federal judges
  • Foreign relations and treaty negotiation
  • Emergency powers during national crises
  • Constitutional interpretation, subject to referendum override
  • Coordination between federal and republic governments

The Directory’s authority stops where republic sovereignty begins. It cannot override republic assemblies on local matters, dissolve republic governments or impose federal administrators except during declared emergencies requiring Regional Commonwealth approval.

Selection #

Consilia selection occurs every four years through Regional Commonwealth Assemblies. Candidates typically come from successful republic leadership or federal service, though some regions deliberately elect outsiders – scientists, industrialists, artists – rather than career politicians. This is more common in Vekllei than elsewhere, partly because nonpartisan democracy removes the party infrastructure that usually cultivates professional politicians.

Accountability runs through both political and constitutional channels. Individual Consilia may be recalled by their Regional Commonwealth through majority vote. The entire Directory faces citizen confidence through referendum if enough republics petition for one. Repeated dissent from Directory consensus can trigger impeachment, which requires approval from six of eight Regional Commonwealths and is correspondingly rare.

State Secretaries #

Since Vekllei forbids political parties, a Directory cannot campaign on ideology. What it can campaign on is a short list of concrete commitments – specific programmes it intends to pursue within its term. New naval production, expanded schools in Verde, a Caribbean agricultural initiative. These commitments, announced at the start of a Directory term and subject to public scrutiny, are administered through State Secretaries: political appointees of the Directory who hold cross-ministerial authority over a defined brief.

State Secretaries are not ministry heads. They do not administer permanent domains. Where a First Minister leads the Ministry of Defence because defence is an ongoing structural responsibility, a State Secretary for Naval Production exists because a particular Directory has committed to building a carrier fleet, and someone needs political authority to drive that commitment across the Ministry of Defence, the Ministry of Industry, the Ministry of Labour and whatever else the programme touches. The office expires when the commitment is fulfilled, abandoned or carried over to a successor Directory.

State Secretaries may include:

  • Standing briefs that persist across Directory terms – the State Secretary for Federalisation manages new republic accessions, which are ongoing but politically variable in pace; the State Secretary for Nonaligned Affairs coordinates the foreign policy identity that cuts across Foreign Affairs, Commerce and the Common Navy
  • Crisis appointments activated by specific events – war, disaster, epidemic – that require cross-ministerial coordination above the bureaucratic layer
  • Programme briefs tied to explicit Directory commitments, which expire when the programme concludes or a new Directory deprioritises them

The number of State Secretaries in a given term signals something about a Directory’s ability to exercise political power. Most often, they represent a tangible public promise. A Directory that appoints six State Secretaries has made six specific commitments that citizens can assess at the next referendum cycle. Overreach is self-punishing: a Directory that promises too much and delivers too little hands its successors a ready-made record of failure.

Federal Parliament #

Commonwealth Senate #

The Commonwealth Senate comprises 40 senators with five representatives from each Regional Commonwealth, elected indirectly by Regional Commonwealth Assemblies for staggered six-year terms. Half the Senate faces election every three years.

Senators represent regional rather than party interests. Most maintain strong connections to their home republics and develop federal perspectives through parliamentary service rather than arriving with them. The Senate reviews federal legislation through a regional lens, which matters in a country where the same law can affect Oslola’s industrial cities and a 3,000-person Antilles island very differently.

Senate powers include:

  • Federal budget approval and taxation authority
  • Treaty ratification and international agreement oversight
  • Confirmation of federal appointments including judges and ministry heads
  • Constitutional amendment initiation
  • Federal legislation review and amendment

Senate committees correspond to major ministry areas and scrutinise federal policy. Committee membership reflects regional balance rather than population, so small island republics retain influence over decisions that would otherwise be dominated by Oslola and Kairi.

Confederal Ecclesia #

The Confederal Ecclesia solves the problem of representing 83 republics without creating a parliament of 1,500 members. Rather than elect a separate federal chamber, the system uses existing republic assemblies as federal representatives.

Each Republic Assembly serves dual functions as local legislature and federal representative body. Federal legislation receives simultaneous consideration by all 83 assemblies within 30-day windows, with assemblies casting weighted votes based on republic population. Small islands hold a minimum of one vote; larger republics like Oslola hold up to five. The arrangement keeps local and federal politics in direct contact – assemblies debate federal bills alongside local matters, and voters can see how federal decisions land in their communities.

Federal legislative process:

  1. Bills introduced in Commonwealth Senate or through citizen petition
  2. Senate committee review and amendment
  3. Senate floor vote requiring simple majority
  4. Simultaneous consideration by all Republic Assemblies
  5. Republic assemblies vote within 30-day window
  6. Confederation vote tallied using weighted system
  7. Bills passing both chambers proceed to constitutional referendum

Constitutional Referendums #

Quarterly constitutional referendums give citizens direct oversight of federal legislation, bundling five to eight bills together four times annually. These are not plebiscites on government popularity but votes on specific federal laws that have already passed parliament.

Citizens vote yes or no on each bill, with simple majorities required for passage. The quarterly bundling is deliberate: rather than voting continuously on every piece of legislation, citizens engage in concentrated bursts with time between to form considered opinions. Referendum authority extends beyond parliamentary legislation – citizens may petition for votes on Directory decisions, constitutional amendments or major policy changes. This is where Vekllei’s characterisation as a direct democracy comes from, though the representative framework underneath is substantial and the referendums depend on what parliament has already chosen to send them.

Regional Government #

Commonwealth Coordination #

The eight Regional Commonwealths each manage between 8 and 12 republics and serve primarily as administrative coordinators rather than sovereign governments. They reflect geographic and cultural groupings – the Kalinan Commonwealth coordinates islands with shared colonial and Carib histories, the Volcanic Commonwealth manages the North Atlantic archipelagoes, and so on.

Regional Commonwealth Assemblies comprise three to five representatives from each member republic’s assembly, producing regional forums of 25 to 50 members focused on inter-republic coordination: resource sharing, regional infrastructure, consistent implementation of federal programmes. Regional coordination matters most for small island republics that lack the individual capacity for major projects – the Antilles Commonwealth might coordinate hurricane preparedness across its member republics while the Arctic Commonwealth manages shared icebreaker services.

Commonwealth Territorial Councils consist of First Secretaries from regional republics and handle day-to-day administrative coordination: regional budget allocation, inter-republic disputes, monitoring of federal programme implementation across culturally diverse territories.

Regional Commonwealths also elect the federal Directory Consilia, which is the most politically significant thing they do – it connects federal executive authority to regional interests in a way that the Senate alone cannot.

Administrative Functions #

Regions cannot override republic decisions or impose regional tax,2 but they can facilitate agreements between republics and run shared services that individual islands couldn’t sustain alone. This includes inter-republic transport systems ( CommRail, Commonwealth Airways, Commonwealth Lines), shared educational institutions serving multiple small republics, and regional healthcare specialisation.

Republic Government #

Sovereign Island Democracy #

Each of Vekllei’s 83 republics operates as a council democracy with genuine autonomy over local affairs. These are not administrative divisions but sovereign political entities with their own constitutions, legal systems and cultural institutions, arranged into regional commonwealths for coordination purposes.

Republic Assemblies comprise 15 to 25 members elected by Municipal Assembly delegates – a direct link between neighbourhood democracy and republican governance. Assembly size reflects population: small single-island republics elect 15 members; larger multi-island republics elect up to 25; Oslola’s parliament has over 50. Each assembly elects a First Secretary as republic head of government. First Secretaries usually come from successful municipal leadership, though some republics deliberately elect technical experts or people from outside politics entirely.

Republic powers include:

  • Local legislation, provided it doesn’t conflict with the federal constitution
  • Republic taxation and budget allocation
  • Municipal coordination and resource sharing
  • Cultural policy and heritage preservation
  • Implementation of policy directed by Commonwealth Parliaments
  • Regional trade and economic development
  • Participation in federal legislative confederation

Municipal Foundation #

Municipal Assemblies are the foundation of Vekllei democracy and the basis of municipalism – the country’s understanding of community governance and subsidiarity. These assemblies typically encompass 500 to 2,000 citizens within geographic communities where social relationships are densest, corresponding to neighbourhoods, villages or small towns.

Municipal boundaries follow natural community divisions rather than administrative convenience. On small islands, the entire population may form a single municipality. On larger republics, dozens of municipalities divide the settled territory from surrounding provinces. The municipal assembly is where most Vekllei people actually experience democracy – a meeting they can walk to, about issues they can see, with people they already know.

Municipal functions include:

  • Direct democratic forums for local issues and citizen concerns
  • Election of delegates to Republic Assemblies
  • Initiation of local legislation and citizen petitions
  • Community resource allocation and local project coordination
  • Primary venue for political education and civic engagement

Specialised councils supplement municipal democracy:

  • Civic Ecclesia: Government secretaries and appointed citizens coordinate administrative matters
  • Industrial Ecclesia: Workplace representatives coordinate economic policy and labour relations
  • Heliaea: Community courts handle local disputes and minor criminal matters
  • Voluntary Councils: Cultural, academic and interest-based associations provide advisory input

Federal Administration #

Ministerial Parliaments #

Commonwealth Parliaments

Six Ministerial Parliaments are specialised federal institutions with their own legislative chambers, handling policy areas where professional expertise and democratic accountability need to sit in the same room. These quasi-independent bodies develop national policy while remaining answerable to federal parliament and citizen referendums.

Each parliament comprises 35 members mixing democratic representation with professional expertise. The Parliament of Health illustrates the structure: 16 members elected by republic assemblies from health sector representatives, 12 public health professionals elected by medical associations, and 7 citizens selected by sortition from health sector workers. The mix is deliberate – technical decisions about health policy should involve people who understand health, but not only them.

Devolved Ministries #

Devolved Ministries

Ten Devolved Ministries handle the permanent structural domains of federal government – commerce, defence, industry, culture and so on – each led by a First Minister elected internally from within the ministry rather than appointed by the Directory. This is an important distinction: First Ministers are professional heads of permanent institutions, and their authority derives from their ministry’s own democratic processes rather than political patronage. A Director cannot simply remove a First Minister who proves inconvenient.

Each ministry operates through federal headquarters developing national policy, republic-level bureaus adapting and implementing it locally, and national departments handling functions that need Commonwealth-wide coordination.

Democratic Participation #

Electoral Systems #

Vekllei staggers its electoral cycles to keep democratic renewal continuous rather than concentrated. Federal Senate elections occur every three years for half the chamber. Regional elections follow four-year cycles, with Directory Consilia selection and Regional Commonwealth Assembly elections occurring simultaneously. Republic Assemblies renew on three-year cycles. Municipal assemblies operate through continuous citizen participation rather than fixed terms.

Constitutional referendums occur quarterly and are the most distinctive feature of Vekllei democracy – the mechanism that makes the system genuinely direct rather than merely representative. Each bundle of bills arrives with a period of public deliberation, which Vekllei treats as an educational occasion as much as a civic duty.

Civic Engagement #

Compulsory Service requires two years of work and two years of community engagement including municipal assembly participation, typically between ages 16 and 20. This is less a military conscription than a civic induction: most young Vekllei people pass through the system before entering working life, and most consider it formative.

Sortition supplements elected representation throughout the system. Citizen juries participate in constitutional courts. Community representatives join technical committees. Sortition-selected citizens serve in ministry advisory bodies. The combination with professional representation – teachers electing education parliament members, healthcare workers selecting health parliament members – produces a system that is messy to describe but draws on a genuinely wide range of perspectives.

Constitutional Authority #

The Vekllei Constitution establishes federal authority in specified areas while protecting republic autonomy. Rather than granting powers downward as unitary constitutions do, or reserving them upward as federal ones tend to, the Vekllei system creates overlapping jurisdiction with clear hierarchy rules.

Federal supremacy applies in defence and foreign policy, inter-republic commerce and transportation, constitutional rights, federal monetary policy and broad standards for government, environment and industry. Republic authority covers local legislation, cultural policy, municipal coordination, local budgets and development within constitutional limits. Municipal rights receive strong constitutional protection as the foundation of democratic legitimacy – federal and republic governments generally cannot override municipal autonomy in community affairs.

Constitutional interpretation runs through the Commonwealth Directory (subject to referendum challenge), constitutional courts handling inter-governmental disputes, and citizen referendums as ultimate authority.

Judicial Independence #

Commonwealth Constitutional Courts handle federal constitutional matters and inter-republic disputes, with judges elected by federal parliament from nominations by republic assemblies and legal professional associations. Regional Appeal Courts coordinate legal standards across republic jurisdictions. Republic Heliaea handle most civil and criminal matters through community courts adapted to local custom.

Municipal Tribunals handle petty crimes and antisocial behaviour through restorative justice and community dispute resolution, keeping minor offences within communities rather than feeding them into the broader legal system. In a country as culturally diverse as Vekllei, this local discretion matters – what counts as a serious disruption in Oslola may barely register in Saba.


  1. Consilia is a political office comprising one man and one woman. They represent a single office, and are supposed to reach consensus. ↩︎

  2. Despite Vekllei’s famous moneyless domestic market, the country does collect taxes on industrial imports and exports. ↩︎


🌸Commonwealth Government