NEW πŸ“—Story: Ice Cream ❌

Bureaucracy in Vekllei

Part of the bulletin series of articles.

Summary

  • Vekllei’s large and intricate civil service looks like a bureaucratic nightmare, but this appearance is misleading.
  • The foundation of Vekllei public administration is the office, a small and agile team of professionals.
  • In contrast to the consensus-lead and democratic political sphere, Vekllei’s civil service is lead by experts with broad authority within their teams.
  • This understanding better reflects government as constellations of autonomous offices, which contributes to their effectiveness in public service.

It is easy to look at the dirigiste and intricate organisational diagrams of Vekllei government and industry and make assumptions about the bureaucratic nightmare it should be. Its neat and endless subdepartments fit that template well, right down to the names of ministerial departments: bureaus. But the truth is substantially more complicated, and Vekllei has a cultural and political priority towards efficient systems and outcomes.

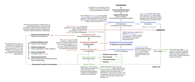
example diagram of vekllei government complexity
Diagrams of Vekllei government often look like examples of a rigid and complex bureaucracy.

Rather than mountains of verbose, duplicate paperwork, Vekllei administration is characterised by social relations in the fashion of its broader economy. In fact, very few people in Vekllei write reports or policy at all – the vast majority are working with notes, blackboards, drawings and tables in their individual fashion, which are then consolidated into concise factsheets with the distilled, relevant information assembled at the end of a project.

Vekllei’s obsessive and regimented public administrative hierarchy is not a symptom of bloat, but of an interest in organising the independent character of its public offices. The nesting doll of departments does not indicate a rigid web of oversight but of a standardised rendering of their diverse and sometimes chaotic specialist organisations. In this sense, their public service is better understood as a template of hundreds of specialist teams than as a hierarchical pyramid of silos.

Fundamentally, they are pragmatists, and believe that the purpose of a system is what it does rather than what it claims to do. This fact gives context to a lot of their innovations in public administration – for example, since staff will not voluntarily engage in tedious, meaningless paperwork, there is no other choice than to reduce it. Similarly, despite their consensus-based political idealism, the nature of effective management requires a single leader with strong authority over everyday activity. Progress and education are in practice the core ideals of Vekllei’s society, and so too are they in their system of public administration.

This culture of innovation is further intensified by their social economy, in which labour is self-selecting and most people are motivated by abstract rather than material interests. Clerical and administrative work are not typically done without some kind of self-interest, and in Vekllei the management of staff morale is a critical aspect of their public administration. Token rewards are not enough – they require systems that allow space for staff to develop their own reasons for working. The result is that teams need to be small, frictionless, and their work needs to have meaning.

If the concise factsheet is the foundation of their institutional knowledge, then the foundational unit of their administration is the office. In an office, which may comprise 10-100 people, everyone has the same and singular boss – the office head, who rules unilaterally but with advice from experienced staff. The appointment of an office head is often straightforward, because they are usually the most experienced and by extension often the most long-serving member of that organisation. Their management experience is secondary to their familiarity with their work, and their ability to make important decisions

As an example, the Office of Migrant Housing1 comprises 15 people at the federal level. It is lead unilaterally by the Officer for Migrant Housing, and each person there knows exactly what’s going on and what they’re working towards.

Example

The Office of Migrant Housing was concerned about an influx of new citizens in Java moving en masse to other parts of the Commonwealth Verde once the republic was fully federalised. This was a complicated project involving writing a policy factsheet for the regional Bureau of Housing and making arrangements for the construction of new residences as part of an existing renewal project.

The project, including the necessary factsheets, planning, research and support was completed within six weeks, two weeks ahead of schedule. This case study demonstrates many aspects of a successful Vekllei office:

  • Decisions were made quickly by the office head. The Officer for Migrant Housing was the only line of reporting for staff, and gave yes-or-no answers that gave a clear direction for staff.
  • The office is responsible for its own procurement and logistics. Staff needed to travel to Verde for research and to coordinate with local officers, and arranged the logistics of these trips without having to receive approval or support from higher administration.
  • Everyone knows what everyone is doing. The officer in charge of construction liaison was aware of the reluctance of locals from the officer for statistics. Everyone was aware of the health and timeline of the project. This information sharing was not through meetings – they just talked to each other.
  • Everyone has experience with the same kinds of work. Vekllei administrators are specialists, but they are expected to be familiar with all other branches of work, and won’t expect promotion without having that broad background of experience. This means staff have a good feel for the quality of work and can contribute their own ideas to other specialisations.
  • Contractors are held to the same standard. Staff expect to have one contact with each partner organisation, and they expect that contact to be able to give them straightforward answers and permissions. Any effort to expand oversight or intervention on the other end was handled by the office head.
  • Trust is given as trust is received. While offices expect to have their competence and autonomy respected, they provide similar independence to contractors and partners. In this case, outsourcing part of the housing plan to the local renewal project required relinquishing oversight from the office, but also allowed their partner teams to move quickly to provide what they needed.

In Vekllei, almost all organisations are administered as autonomous divisions of expertise, and in Vekllei’s context that means a specific kind of arrangement with the hierarchy of authority. It reflects their high-trust society, which relies on enthusiasm and reciprocal effort to function.2 People and organisations unable meet this standard are pruned quickly, or have their responsibilities reduced.

Principles of Vekllei Public Administration

  1. Independence: professionals doing good work, and who are expected to make advancements in their field, must be given trust at the expense of continuous information or control. This means independence for offices working within departments.
  2. Talent is the foundation of effective work: if you give talented and motivated people space to pursue their project goals, leave them alone and let them do it. People should be retained and allowed to improve themselves, and long-term investment returns greater dividends.
  3. Efficiency should be rewarded, not undermined: rewards should go to supervisors that don’t need to spend all their time supervising. Effective teams are working well, and should only recruit new staff as required.
  4. All key knowledge should fit on a page: anything worth writing should be concise and straightforward. Policy should be able to be summarised and understood accurately in a single page.
  5. Effective collaboration is spontaneous: there are very few weekly meetings in Vekllei. If everyone is aware of progress, as they should be, meetings will happen hourly and spontaneously.
  6. Small offices means small partners: Although Vekllei offices routinely work on projects of national significance, their organisations only work with small, strong partner teams who can consolidate procurement and give simple answers.

This independence does not work perfectly or suit all kinds of work, and leans heavily on the office head as a competent director. There are many cases where a bad leader can sink a staff, and social relationships have social consequences. Nonetheless, these autonomous units of expertise within their central structure are unique in 21st-century public administration, and gives their public service an agile, innovative and occasionally chaotic character.


  1. The Office of Migrant Housing is part of the Department of Community, which is part of the Bureau of Housing of the Ministry of the Commons. While this hierarchy is sequential, it does not indicate bureaucracy – these different levels operate almost entirely independent of each other. ↩︎

  2. This interest in efficiency and independence is not the same thing as strict careerism or a workaholic culture, and their offices are informal and easygoing, so long as the work gets done at some point. Vekllei business is conducted as a social affair, punctuated by tea breaks and working lunches. ↩︎